被医保局约谈后一心堂预告上半年净利润大幅下滑,自纠报告已于月底提交

2024-08-24 10:36:21 财经资讯 facai888

本报(chinatimes.net.cn)记者胡梦然见习记者黄敏璇深圳报道

被国家医保局约谈一个多月后,医药零售连锁企业一心堂(002727.SZ)预告上半年业绩,净利润大幅下降。

近日,一心堂发布2024年上半年业绩预告。报告期内,一心堂预计实现归母净利润2.6亿—3.4亿元,同比下降32.6%—48.0%。

对于业绩下降原因,一心堂解释称,上半年公司大量新开门店导致运营成本费用增加,以及竞争环境的加剧,老店同比销售下滑,导致公司净利润下降。

值得一提的是,此前5月底,一心堂曾因违规使用医保基金被国家医保局约谈。在7月10日的投资者调研会议中,一心堂回应投资者提问称,公司自查自纠报告已于6月底提交相关部门,目前还没有明确结论。

净利润、同店销售双双下滑

一心堂业绩下滑始自2023年。当年,一心堂营收、净利润分别同比下降0.29%、45.60%,是一心堂2015年以来首次出现营收、净利润双双下滑。今年一季度,业绩有所回升,但增长乏力。期内,一心堂营业收入同比增长14.96%,净利润同比增长1.03%。

到了上半年,一心堂净利润同比下降近四成。利润端承压,一心堂解释称:“其一是行业因素,行业5月份同店增速放缓。从消费角度而言,滋补调理类的产品交易次数和客单价都在下降,这是市场普遍存在的现象;其二是阶段性的因素,公司5月底开始积极开展自查自纠和整改,被医保局约谈后一心堂预告上半年净利润大幅下滑,自纠报告已于月底提交导致同店下滑较明显。自查自纠是阶段性的影响,后续将逐步恢复。”

医药零售连锁是一心堂的核心业务,占其总营收的70%以上。但今年以来,全国药店零售市场并不乐观。

中康CMH统计,今年1—5月全国药店零售市场规模约2178亿元,同比下滑3.7%。在行业总体呈现下跌的同时,由于2024年一季度门店数同比增加了7.7%(近5万家门店),市场规模被更多的门店分摊争夺,进一步影响了门店的单产。据统计,上半年,店均销售额同比下滑10.6%,其中客单价同比下滑8.9%。

有零售药店从业者告诉《华夏时报》记者,今年来门店客流量明显减少,营业额惨淡。店里通过优惠价格期望薄利多销,“但生意还是不好做”。

业内人士分析,滞涨的市场规模与过饱和门店数已形成矛盾,即相对低的市场规模增速和高速增长的门店数之间的矛盾,行业内卷日益严重,按照七普的常住人口数据,门店的店均服务只有2000人,部分区域更是低于该平均水平,门店已经趋近于生存的临界点。

不过,在市场规模、同店销售双双下降的背景下,包括一心堂在内的连锁药企仍在继续扩张门店。

老百姓大药房2024年计划开店3500家;益丰药房计划三年开设3900家门店,且不包含加盟店。一心堂方面,其一季报显示,公司期内新开业门店数量为579家,二季度新增门店数量尚未公布。截至一季报,一心堂拥有直营连锁门店10746家,覆盖全国10个省份及直辖市。

一心堂方面称,公司全年扩张计划不变,坚持核心区域深耕门店高密度布局,重点发展西南、华南地区,同时兼顾华北部分地区的门店发展,持续强化在核心发展区域的竞争能力提升。

“二季度门店拓展情况跟一季度情况差不多,未来将按当前计划继续进行门店的拓展,自建策略及并购策略会随市场变化进行动态的调整。”一心堂方面表示。

开展自查自纠和整改

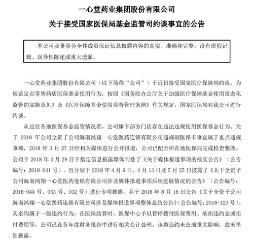
今年6月初,国家医保局发布消息,一心堂旗下一些定点连锁门店存在较为典型的违法违规使用医保基金行为,国家医保局基金监管司对一心堂药业集团股份有限公司有关负责人进行了约谈。

据介绍,医保部门在基金监管工作中发现,一心堂旗下一些定点连锁门店存在串换药品、超量开药、为暂停医保结算的定点零售门店代为进行医保结算、药品购销存记录不匹配、处方药销售不规范等问题,造成医保基金损失。相关门店已被属地医保部门作出暂停拨付或追回医保基金、处违约金或行政罚款、解除医保服务协议等处理处罚。

一心堂在回复投资者提问时介绍,5月24日公司被医保局约谈,5月下旬和6月份公司大部分精力集中在医保自查自纠,梳理优化公司的管理制度及流程。国家医保局约谈公司之后,也有省级医保局陆续对辖区企业进行了约谈,对于医保基金使用和管理的规范做了进一步要求。

“公司自查自纠报告已于6月底提交相关部门,目前还没有明确结论,后续会加强和相关部门的沟通,积极汇报公司的经营及管理情况,同步沟通后续的门诊统筹基金使用和承接的工作。”一心堂方面表示。

同时,一心堂方面还称,公司5月底开始,积极开展自查自纠和整改,并开展员工培训等工作,取消了大部分促销宣传及营销活动,导致老店下滑较明显。自查自纠是阶段性的影响,后续将逐步恢复。

7月12日,记者致电一心堂董秘办,对方称相关发言人出差暂无法接受采访。记者就整改最新进度及门店扩张情况致函一心堂,但截至发稿未收到回复。

搜索
最近发表
标签列表